第二届社区美空间全球创意设计竞赛终审会圆满落幕

发布时间:2023-02-10      阅读量:6668次     

2022年11月29日,由成都市委社治委、市委宣传部、市委外事办、市规划和自然资源局、市住建局联合主办,四川天府新区和成都设计咨询集团联合承办的中国·成都第二届社区美空间全球创意设计竞赛在成都正式启动。此次竞赛中20个社区空间项目累计报名326组,最终提交有效成果共计236份,经过9位专家严格初审,共有60家设计团队进入到终审环节。

2023年2月6日、7日,中国·成都第二届社区美空间全球创意设计竞赛设计方案终审会在四川天府新区天府英才会议中心举行。来自法国、加拿大、新加坡等国家,以及中国澳门、北京、上海、天津、重庆、广州、杭州等城市的60家设计团队与孔宇航、齐欣、胡越、李翔宁、沈中伟、庄子玉、钟兵7位建筑大咖们相约成都,围绕社区美空间展开了精彩讨论。

 终审会评审现场

本次20个项目涵盖了社区服务中心、主题书店、社区公园等多个类型的社区空间项目,与居民日常生活息息相关,来自五湖四海的设计团队用极为丰富的设计语言表达了对成都社区美空间的营建思考,为成都社区公共空间建设提供了丰富的创意和灵感。

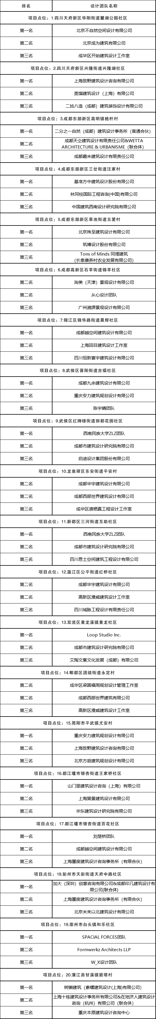
中国·成都第二届社区美空间全球创意设计竞赛最终排名公布

图片

连续两届担任社区美空间设计竞赛活动的专家组组长孔宇航教授认为,成都持续创建社区美空间设计竞赛这一品牌活动,从民生福祉、美学引领、招才引智等多个角度都能够产生巨大的社会效应,也引导了建筑学科将视线转向城市更新中小微空间改造的趋势方向,具有重大意义价值。


著名建筑评论家李翔宁教授对活动表达了高度赞同,他认为,社区美空间除了能够为百姓生活提供美学价值外,也在当前全国城市更新的建设环境之下,以社区公共空间为载体,结合了设计学与社会学等多个学科,具有引领学科思维转变的重要意义,成都市创新提出“社区美空间”这一品牌,具有前瞻性和实用性,值得在全国推广。
 专家现场评审
参与简阳市项目的团队主创西班牙建筑师Alejandro在评审会后接受采访表示:“非常感谢主办方举办社区美空间设计竞赛活动,搭建了一个全国设计师参与成都社区公共空间营建的平台,充分展示了成都市开放包容的城市态度,我们也希望能够以更丰富的设计表达,为成都市社区建设做自己的一份贡献。”

 设计团队现场汇报

本次主办方成都市委社治委相关负责人向从全国赶来的专家团队和设计团队对成都市社区发展治理工作的支持致以真诚感谢,并表示,希望在大家的支持之下,将成都市的社区美空间品牌持续擦亮,打造成为一个既能讲述成都烟火气故事,又能体现全国影响力和引领性的城市IP。

 █  来源:成都市锐意设计咨询有限公司

作品详见(复制以下链接进浏览器查看)

https://mp.weixin.qq.com/s/YwoEoV90-vkR6KS_aKNyYw